Fork Work
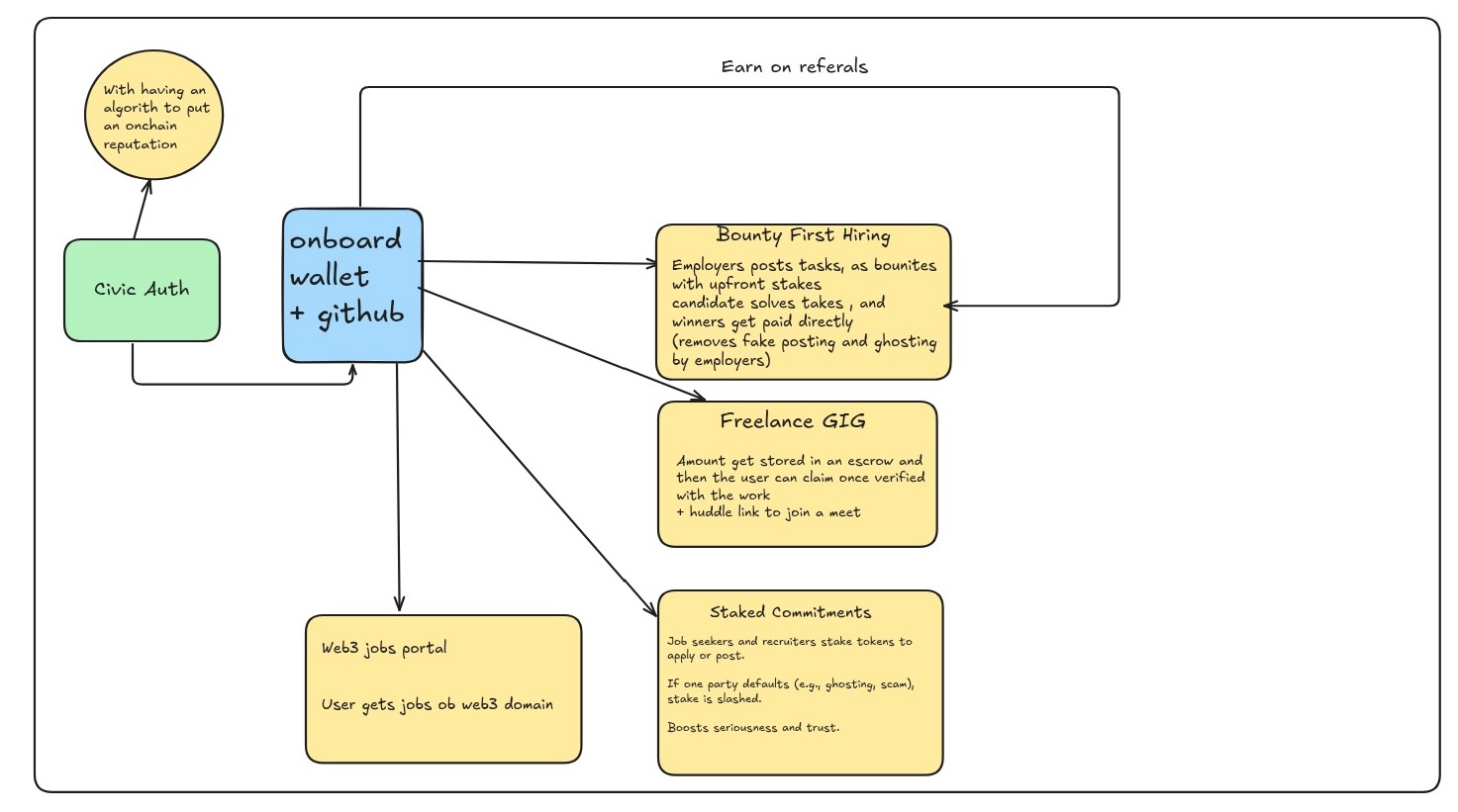
A "skin-in-the-game" work protocol where both freelancers and clients commit via refundable security deposits, building mutual trust without a centralized intermediary.
Videos
Tech Stack
Description
๐ Fork Work โ The only cut taken? Your gas fees.
Fork Work is a revolutionary Web3 freelance platform built on the Binance Smart Chain Testnet. It connects talented freelancers with clients directly through smart contracts, eliminating traditional platform fees and exploitative middlemen.

๐ Live App: https://fork-your-work.vercel.app/ ๐
๐ Smart Contracts
๐ BNB Chain Testnet Address:
Freelance: 0xE6607B79d688Ab5009e28429eb4f91c8C1D04E85
USDT (Mock): 0x4167fAFa35788176918A0c3A010247A21618fb18 โ Verified on BSCScan
๐ Overview
Traditional freelance platforms charge exorbitant fees (up to 30%) and lack transparency, creating a system that benefits the platform, not the user. Fork Work solves this by building a trustless, on-chain ecosystem where your earnings and reputation are truly your own.

๐ก Core Use Cases
โ Post and complete freelance projects with zero platform fees. โ๏ธ Run competitive bounty programs to source the best talent for a task. ๐ Build a portable, verifiable on-chain professional reputation.
๐ Key Features
๐ผ Dual Work System
Freelance Escrow: For direct 1-on-1 projects with secure, milestone-based payments held in a smart contract.
Bounty Competitions: Post a task and let multiple freelancers compete, rewarding the best submissions.
๐ฐ Zero-Fee Economy
Freelancers keep 100% of their earnings. The only cost is the network gas fee.
All payments are made securely and instantly using the USDT stablecoin.
staked Commitment & Quality
A staking mechanism requires freelancers to lock tokens when submitting proposals, ensuring high commitment and filtering out spam.
Clients are assured that freelancers have skin in the game.
๐ On-Chain Reputation
Every completed gig and bounty contributes to a permanent, on-chain work history.
Build a verifiable professional identity that you own and can take anywhere in the Web3 ecosystem.

๐จโ๐ป For Developers
๐ง Tech Stack
Frontend: Next.js 15, TypeScript, Tailwind CSS
Smart Contracts: Solidity 0.8.19, OpenZeppelin
Database: PostgreSQL with Prisma
Web3: Wagmi, Ethers.js
๐ User Flow
For Clients:
Connect Wallet โ Post Project (Bounty or Gig) โ Fund Escrow with USDT โ Review Submissions โ Approve Work & Release Payment.
For Freelancers:
Connect Wallet & Build Profile โ Browse Opportunities โ Submit Proposal (with optional stake) โ Deliver Quality Work โ Receive Secure Payment.

๐ก๏ธ Security Measures
Funds locked in a non-custodial smart contract escrow until work is approved.
Built with OpenZeppelin libraries for protection against reentrancy and other common vulnerabilities.
Staking mechanism disincentivizes low-quality proposals and non-delivery.
All transactions and agreements are immutably recorded and verifiable on-chain.
๐งฐ Platform Controls
Automated deadline enforcement with penalty systems for canceled projects.
Category-based organization for easy Browse of tasks.
Admin functions for platform integrity and management.
๐ Upcoming Features
๐ Multi-chain support for Polygon, Arbitrum, and other EVM chains.
๐ Advanced reputation system using Soul-Bound Tokens (SBTs) for skills and credentials.
๐ค DAO tooling to allow decentralized teams to hire and manage talent on-chain.
๐ณ Fiat on-ramp integration for easier onboarding.

๐ค Contributing
We welcome all contributions! Fork the repo โ Create a branch โ Make changes โ Commit & push โ Open a PR ๐
GitHub: https://github.com/manovHacksaw/fork-your-work
๐ License
Open-sourced under the MIT License.
๐ฌ Join the Movement
Fork Work is more than a platformโit's a vision to create a fair, transparent, and global creator economy. We are dismantling the old model of work to build a future where value flows directly to those who create it.
Are you ready to fork the old system?